作者:周时红、姜贵成, 编辑:金宇凡、刘勉, 审核:郭恺雁、杨滨
2025年度,课题组围绕三大核心目标取得系列进展:确保球差电镜中心三台高端精密设备在复杂环境下的稳定高效运行,行业标杆效应凸显;在无铅压电陶瓷力学电学性能协同优化、高熵陶瓷高储能性能的原子尺度机理揭示方面取得突破,2025年发表SCI论文24篇,其中以第一或(共同)通讯作者发表论文18篇,申请中国发明专利5项,获授权专利2项;综合到账经费超200万元。
微纳结构表征及电介质材料课题组为湖北大学材料科学与工程学院研究团队,研究领域为先进电镜表征技术、新型铁电压电与介电储能材料。坚持科学研究、人才培养与社会服务并行发展理念,在新型电子材料的原子尺度机理研究方面形成特色,并秉持开放运行设备的理念,为校内师生、各高校及研究所、企业提供高质量电镜分析服务与技术支撑。
研究方向与发表论文
1、研究方向
课题组研究聚焦铁电压电材料、介电储能材料、球差校正电镜表征技术。研究目标为:
(1)开发高性能铁电压电材料及高效率制备技术;
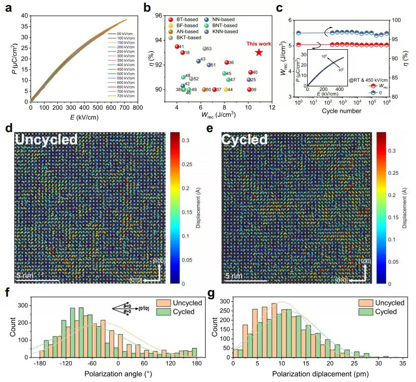
(2)发展耐高温且抗疲劳的无铅介电材料并阐明其储能性能增强的原子尺度机制;
(3)发展球差校正电镜表征技术并应用于功能材料的原子尺度结构分析,助力新材料的研究及性能提升。
2、研究论文部分成果展示
1 通过纳米压痕揭示(K,Na)NbO3基压电陶瓷中氧空位诱导的强化和增韧机理
Zhidong Zhang, Bin Yang, Longyu Chen, Zaoli Zhang, Jinming Guo, Nat. Commun. 16, 7015 (2025).
DOI:10.1038/s41467-025-62424-3

2 原子尺度高熵设计无铅介电陶瓷实现优异储能性能
Dengfeng Li, Zihao Zheng, Bin Yang, … , Jinming Guo, Ce-Wen Nan, Adv. Mater. 37, 2409639 (2025).
DOI: 10.1002/adma.202409639

3 通过多尺度调控在流延法制备的 Bi0.5Na0.5TiO3 基弛豫铁电体中实现优异的电容储能性能
Changping Zhou, Fei Yan, Zihao Zheng, Bin Yang, … , Jinming Guo, Energy Storage Mater. 75, 104082 (2025).
DOI: 10.1016/j.ensm.2025.104082

4 通过调节氧空位实现(K,Na)NbO3基陶瓷的可逆光致变色和光致发光调控
Bin Yang, … , Jinming Guo, J. Am. Ceram. Soc. 108, e20224 (2025).
DOI: 10.1111/jace.20224


5 纤锌矿型铁电体中由厚度驱动的开关动力学转变
Yiming Yang … Jinming Guo, Di Yi, Ce-Wen Nan, Adv. Funct. Mater. e11380 (2025).
DOI: 10.1002/adfm.202511380

6 通过高熵工程大幅提升BaTiO3基陶瓷电容器的高温储能性能
Xi Kong, LetaoYang … Jinming Guo, Ce-Wen Nan, Nat. Commun. 16, 885 (2025).
DOI: 10.1038/s41467-025-56195-0

7 通过层间应变工程实现多层陶瓷电容器的超高储能密度与超高效率
Ying Yang, Ke Xu, Bin Yang … Jinming Guo, Houbing Huang, Guangzu Zhang, Nat. Commun. 16, 1300 (2025).
DOI: 10.1038/s41467-025-56605-3

参观来访与科普教育
2025年,湖北大学球差电镜中心累计接待30余次参观访问活动。
1、专家指导交流,互学共提升
参与学校相关重大接待活动,多次接待省市等各级领导参观指导。


2、引高校院所,聚创新资源
国内外高校及科研院所(国防科技大学、清华大学、海南大学、山东大学、西安电子科技大学、华中科技大学、昆明理工大学、中科院、奥地利科学院等)、企业专家学者来访交流。



3、科普育幼苗,平台显担当
开展中小学生科普教育,通过趣味讲解与实物观摩,使抽象的科学原理具象化,有效激发了中小学生的科学探索兴趣。




4、研教深融合,设备即课堂
带领博士研究生开展现场教学,充分发挥平台设备的教育资源价值,将其转化为具有实际教学意义的教材,实现了从理论知识到科研实践的认知跃迁。


展望未来
2026年,课题组将立足已积累的研究基础,聚焦核心领域持续深耕。一方面,将继续深化现有项目的关键技术攻关,瞄准行业前沿与实际需求,力争在核心成果上实现突破,推动高水平论文发表与发明专利申报;另一方面,将强化跨学科协同与校企合作,拓展资源渠道、优化团队人才梯队,提升成果转化效率。同时,持续完善研究方法与平台建设,以更务实的作风、更精准的布局,稳步推进各项科研任务,为领域发展贡献更多实用价值。
湖北大学球差电镜中心面向国内外高校、科研院所与企业开放测试服务,诚邀合作!

郭恺雁 老师

杨滨 老师